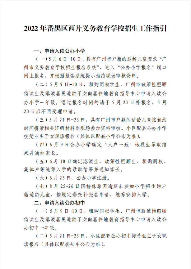
广外番禺实验学校是广东外语外贸大学承办的星瀚园小区配套义务教育阶段公办学校,于2022年9月正式开学,为了确保招生工作顺利开展,特制定此招生指引。
一、招生对象:小学一年级新生、初中一年级新生。
二、招生计划:小学一年级:4个班,共180人;
初中一年级:2个班,共100人。
三、招生服务范围及条件
1、小学一年级新生报名条件:
(1)年龄为2015年9月1日至2016年8月31日出生的适龄儿童。
(2)在星瀚园小区居住,具有与父母一致的居住地户籍(人户一致),同时持有与户籍一致的房地产权证或购房合同的业主子女。
(3)跟广外番禺实验学校签订正式合同的教职工适龄子女。
当招完上述户籍生后,如有剩余学位时,先招收星瀚园小区 “人户不一致”的适龄儿童。“人户不一致”的适龄儿童按以下排序:①适龄儿童户籍地址在星瀚园小区,但父母所持有的房产地址不在星瀚园小区;如有剩余学位,按入户时间先后顺序安排小孩入读。②适龄儿童户籍地址不在星瀚园小区,但父母必须100%持有星瀚园小区房产, 如有剩余学位,按购房时间先后顺序(指购房并于入学当年5月底前收楼的子女)安排入学。
2、七年级(初中一年级)新生报名条件:
(1)星瀚园小区人户一致的小学应届毕业生。
(2)跟广外番禺实验学校签订正式合同的教职工适龄子女。
当招完上述户籍生后,如有剩余学位时,招收星瀚园小区“人户不一致”的小学应届毕业生。“人户不一致”的小学应届毕业生按以下排序:①小学应届毕业生户籍地址在星瀚园小区,但其父母所持有的房产地址不在星瀚园小区;如有剩余学位,按入户时间先后顺序安排小孩入读。②小学应届毕业生户籍地址不在星瀚园小区,父母100%持有星瀚园小区房产,如有剩余学位,按购房时间先后顺序,安排入学。
四、报名办法
★小学一年级新生报名程序:
1.网上报名时间:2022年5月6—10日,符合地段生条件的学生家长自行登录“广州市义务教育学校招生报名系统(http://zs.gzeducm.cn)”之“公办学校报名系统”进行网上报名。填写新生基本信息、户籍信息、住房信息、监护人信息等,确认无误后保存并提交。请家长在提交信息前,务必仔细核对所填信息,确保真实、准确。
2.现场审核资料时间:2022年5月21—23日,家长根据网上预约时段,带齐资料到广外番禺实验学校招生办进行现场审核。
3.现场审核所需资料:(资料请按顺序排列)
(1)在网上报名系统打印的《2022年广州市公办学校学位申请表》原件(家长手写签名);
(2)学生户口簿原件及复印件(首页+学生本人页复印于同一张A4纸);
(3)学生出生证原件及复印件;
(4)学生身份证原件及复印件(或加盖派出所户口专用章的身份证办理回执原件及复印件;办理新生注册报到时一定要补交身份证复印件);
(5)父母双方户口簿和身份证原件及复印件(户口簿首页+父亲页复印于同一张A4纸,户口簿首页+母亲页复印于同一张A4纸);
(6)房产证明原件及复印件;
(7)儿童免疫证验证证明(凭免疫证到社区医院开具进行验证并开具证明)。
★小升初,七年级(初中一年级)新生报名程序:
在2022年5月21日,上午9:00——11:30,下午14:30——16:30,准备相关资料进入到我校架空层一楼进行资料审核。准备资料:(原件+复印件)
(1)户口簿:复印户主(家长)及孩子页的资料;
(2)家长(父母双方)及孩子的身份证;
(3)房产证或购房合同。
(4)提交《2022年西片小学升初中报名信息表》和学生《学籍表》(学校加盖公章)。
五、录取结果:
(一)小学一年级新生
6月10日,公布地段生录取结果。请家长密切留意区教育行政部门或我校的录取通知。
(二)初一年级新生
6月23日,公办初中学校录取学生,当天将录取结果通知家长。
六、注册时间:
1、小学:6月25日。
2、中学:7月9日。
学校结合疫情防控工作要求组织新生注册。
学校招生咨询联系人: 袁宇迪(13710682827)、张志华(13826158386)
广东外语外贸大学番禺实验学校
2022年5月3日



